
SolidSteel parametric.

Stahlbau mit SOLIDWORKS einfach gemacht.
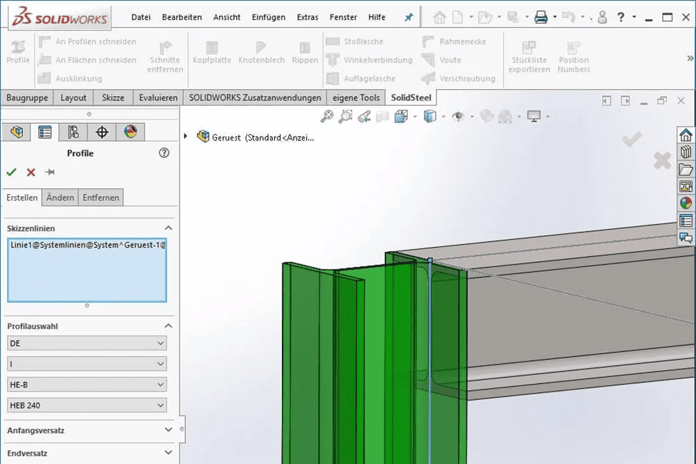
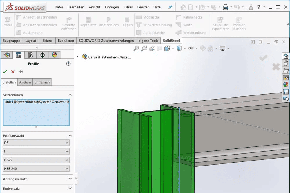
Eine integrierte, angepasste und leistungsstarke Lösung für die Stahlbaukonstruktion – das bietet Ihnen SolidSteel parametric. Die Anwendung wurde speziell entwickelt, um branchentypische Funktionen innerhalb der benutzerfreundlichen Oberfläche von SOLIDWORKS bereitzustellen.
Durch diese Kombination ist SolidSteel parametric sowohl für den klassischen Stahlbau, als auch für den Maschinen- und Anlagenbau eine Bereicherung in der Konstruktion.
Gute Gründe für
Konstruktion beschleunigen
Branchentypische Funktionen
Fertigung optimieren
SolidSteel parametric Programmpakete
Erstklassiger Service & Support inklusive.
Zertifizierter Schulungsanbieter
Ausgezeichneter Kundensupport
Innovative PLM-Beratung
Offizieller SOLIDWORKS Partner
Häufig gestellte Fragen.
SolidSteel parametric ist eine Lösung, mit der Stahlbaukonstruktionen mit branchentypischen Funktionen einfach in SOLIDWORKS erstellt werden können.
SolidSteel parametric wird in der Konstruktion für den Stahlbau, im Maschinen- und Anlagenbau und für das Design von individuellen Treppen und Geländern verwendet.
SolidSteel parametric ist zu 100 % in SOLIDWORKS integriert, sodass die gleichen Menüs und Benutzeroberfläche genutzt werden. Alle mit SolidSteel parametric erstellten Teile können in SOLIDWORKS-Baugruppen verbaut und auf SOLIDWORKS-Zeichnungen dargestellt werden.










