
KI in SOLIDWORKS
Ihr nächster Produktivitätssprung.
Einblicke Konstruktionsunterstützung.

Sie sehen gerade einen Platzhalterinhalt von Standard. Um auf den eigentlichen Inhalt zuzugreifen, klicken Sie auf den Button unten. Bitte beachten Sie, dass dabei Daten an Drittanbieter weitergegeben werden.
Weitere InformationenSkizzenreparatur.
Schnelles Reparieren von defekten Skizzenbezeichnungen: Damit Ihre Entwurfsabsicht intakt bleibt.

Sie sehen gerade einen Platzhalterinhalt von Standard. Um auf den eigentlichen Inhalt zuzugreifen, klicken Sie auf den Button unten. Bitte beachten Sie, dass dabei Daten an Drittanbieter weitergegeben werden.
Weitere InformationenAuswahlbeschleuniger.
Intelligente Geometrieauswahl: Sofortige Erfassung ähnlicher Features ohne wiederholtes Auswählen.

Sie sehen gerade einen Platzhalterinhalt von Standard. Um auf den eigentlichen Inhalt zuzugreifen, klicken Sie auf den Button unten. Bitte beachten Sie, dass dabei Daten an Drittanbieter weitergegeben werden.
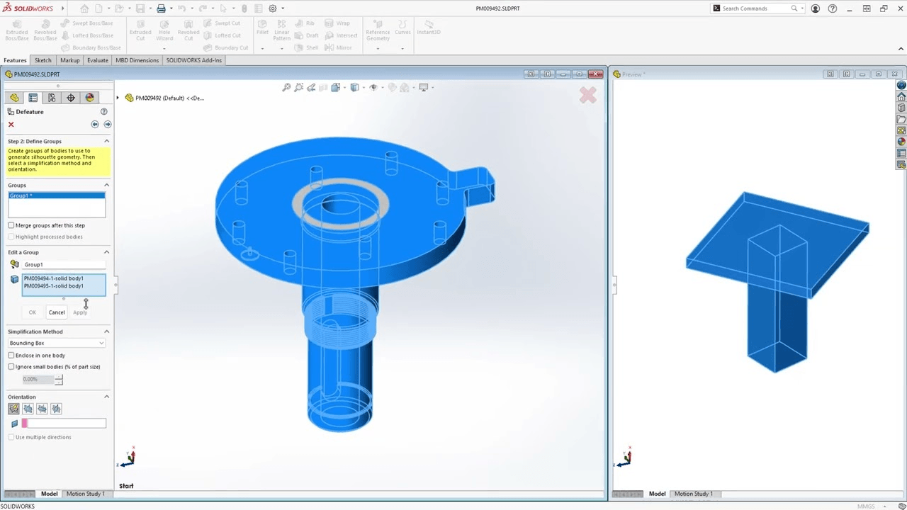
Weitere InformationenDefeature durch gesteuerte Silhouette.
Silhouette defeature: Erstellt schnell vereinfachte Modelle und behält dabei die Verknüpfungen zum übergeordneten Modell bei.

Sie sehen gerade einen Platzhalterinhalt von Standard. Um auf den eigentlichen Inhalt zuzugreifen, klicken Sie auf den Button unten. Bitte beachten Sie, dass dabei Daten an Drittanbieter weitergegeben werden.
Weitere InformationenFehlende Verknüpfungsreferenz reparieren.
Verknüpfungsreparatur: Stellt verlorene Referenzen in Baugruppen automatisch wieder her.

Sie sehen gerade einen Platzhalterinhalt von Standard. Um auf den eigentlichen Inhalt zuzugreifen, klicken Sie auf den Button unten. Bitte beachten Sie, dass dabei Daten an Drittanbieter weitergegeben werden.
Weitere InformationenMustergesteuerte Komponenten.
Verankerungs-Features: Die intelligente Erkennung von Antriebs-Features bei der Erstellung von Mustern.

Sie sehen gerade einen Platzhalterinhalt von Standard. Um auf den eigentlichen Inhalt zuzugreifen, klicken Sie auf den Button unten. Bitte beachten Sie, dass dabei Daten an Drittanbieter weitergegeben werden.
Weitere InformationenAutomatische Erkennung von Schrauben und Mustern.
Erkennung von Verbindungselementen: Die KI erkennt automatisch Schrauben, Muttern und Unterlegscheiben und verknüpft sie an der richtigen Stelle.
Einblicke Konstruktionsvorhersage.

Sie sehen gerade einen Platzhalterinhalt von Standard. Um auf den eigentlichen Inhalt zuzugreifen, klicken Sie auf den Button unten. Bitte beachten Sie, dass dabei Daten an Drittanbieter weitergegeben werden.
Weitere InformationenAutomatische generative Zeichnungen.
Für bestehende Zeichnungen generiert die KI jetzt automatisch neue Versionen mit Bemassungen, Toleranzen und Beschriftungen – und Sie sparen so Stunden an sich wiederholender Arbeit.

Sie sehen gerade einen Platzhalterinhalt von Standard. Um auf den eigentlichen Inhalt zuzugreifen, klicken Sie auf den Button unten. Bitte beachten Sie, dass dabei Daten an Drittanbieter weitergegeben werden.
Weitere InformationenBefehls-Predictor.
Die Befehlsvorhersage lernt Ihren Arbeitsablauf und schlägt das relevanteste nächste Werkzeug vor. Das spart Ihnen Klicks und Zeit.

Sie sehen gerade einen Platzhalterinhalt von Standard. Um auf den eigentlichen Inhalt zuzugreifen, klicken Sie auf den Button unten. Bitte beachten Sie, dass dabei Daten an Drittanbieter weitergegeben werden.
Weitere InformationenSchraubenerkennung & Muster.
In Baugruppen macht die vorausschauende Erkennung von Verbindungselementen das Zusammenfügen von Schrauben, Muttern und Unterlegscheiben so einfach wie nie.
Einblicke Generatives Design.

Sie sehen gerade einen Platzhalterinhalt von Standard. Um auf den eigentlichen Inhalt zuzugreifen, klicken Sie auf den Button unten. Bitte beachten Sie, dass dabei Daten an Drittanbieter weitergegeben werden.
Weitere InformationenBild zu 2D Mechanismus.
Sekundenschnell von der Idee zur funktionalen Skizze: Generative KI übersetzt das Bild eines Mechanismus in brauchbare Konstruktionsdaten. Dabei werden Verbindungen, Verankerungen oder Rollen automatisch erkannt.

Sie sehen gerade einen Platzhalterinhalt von Standard. Um auf den eigentlichen Inhalt zuzugreifen, klicken Sie auf den Button unten. Bitte beachten Sie, dass dabei Daten an Drittanbieter weitergegeben werden.
Weitere InformationenZeichnungen automatisch generieren.
Die KI generiert und detailliert automatisch neue Zeichnungen in Stapeln – samt Abmessungen, Toleranzen und Beschriftungen für Merkmale. Zudem wählt sie die richtigen Blattformate und Massstäbe aus.

Sie sehen gerade einen Platzhalterinhalt von Standard. Um auf den eigentlichen Inhalt zuzugreifen, klicken Sie auf den Button unten. Bitte beachten Sie, dass dabei Daten an Drittanbieter weitergegeben werden.
Weitere InformationenGeneratives Rendering.
Schnelles Rendering dank KI: Der Stellar Global Illumination Renderer, kombiniert mit Deep-Learning-AI-Denoising, liefert physikalisch korrekte Ergebnisse in Höchstgeschwindigkeit.

Sie sehen gerade einen Platzhalterinhalt von Standard. Um auf den eigentlichen Inhalt zuzugreifen, klicken Sie auf den Button unten. Bitte beachten Sie, dass dabei Daten an Drittanbieter weitergegeben werden.
Weitere InformationenFEM Maschinelles Lernen.
Die KI trainiert die Machine-Learning-Modelle mit Simulationsdaten. Dadurch erkennt SOLIDWORKS Muster, sieht Ergebnisse vorher und beschleunigt Validierungen. Heisst: schnellere Iterationen und intelligentere Entscheidungen.

AURA – Ihr virtueller Assistent.
Stellen Sie sich vor, Sie hätten einen KI-Begleiter, der all diese Intelligenz zusammenbringt und sie aktiv unterstützt – das ist AURA. AURA ist Ihr persönlicher KI-Design-Begleiter – jederzeit verfügbar, immer im richtigen Kontext.
Sie arbeitet vollständig innerhalb Ihrer sicheren Cloud-Umgebung und ausschliesslich mit Ihren freigegebenen Daten.
Mit AURA gewinnen Sie ein sicheres Datenmanagement, damit Sie der KI Ihre Konstruktionen auch anvertrauen können. Und Sie erhalten einen schnelleren Zugriff auf die Richtigen Daten, ohne Zeitverlust durch langes Suchen. AURA können Sie bereits jetzt nutzen, wenn sie die 3DEXPERIENCE Cloud-Services in SOLIDWORKS aktiviert haben.
Jetzt kostenfreies SOLIDWORKS Design Infopaket herunterladen.

Engpässe meistern, Innovation sichern.
Steigende Produktkomplexität, Zeitdruck und knappe Ressourcen stellen Entwicklungsabteilungen vor neue Grenzen. Klassische Methoden reichen dafür nicht mehr aus. In dieser Session zeigen wir, wie KI und Simulation am digitalen Zwilling zusammenwirken: KI schafft Kontext und erkennt Muster, Simulation ermöglicht fundierte, risikofreie Entscheidungen. So lassen sich Engpässe abfedern, Prozesse beschleunigen und Innovationsfähigkeit gezielt stärken. Bechtle PLM und ASCS teilen dazu Erfahrungen aus realen Projekten – praxisnah, pragmatisch und umsetzbar.

Unsere Expert:innen beraten Sie gerne und zeigen Ihnen, wie Sie mit den KI Werkzeugen in SOLIDWORKS Ihrer Produktentwicklung den nächsten Produktivitätssprung ermöglichen.