Fliessschema.
Was ist ein Fliessschema (Fliessbild)?
Ein Fliessschema ist eine grafische Darstellung, die den Verlauf und die Beziehungen innerhalb eines Prozesses, Systems oder einer Anlage visualisiert. Es zeigt die Bewegungen von Materialien, Energie, Informationen oder anderen Elementen durch verschiedene Stufen und Komponenten. Fliessschemata sind in vielen Industriezweigen ein wesentliches Hilfsmittel zur Planung, Analyse und Optimierung von Prozessen.
Typen von Fliessschemata
Es gibt verschiedene Arten von Fliessschemata, die jeweils für unterschiedliche Zwecke und Detailebenen verwendet werden:
1. Blockfliessschema (Block Flow Diagram, BFD)
Ein Blockfliessschema bietet eine sehr vereinfachte Darstellung eines Prozesses, indem es die Hauptprozesseinheiten als Blöcke darstellt und deren Verbindungen zeigt. Es dient der allgemeinen Übersicht und wird oft in der frühen Planungsphase verwendet.
2. Prozessfliessschema (Process Flow Diagram, PFD)
Ein Prozessfliessschema bietet eine detailliertere Darstellung und zeigt die Hauptausrüstungsteile, wichtige Steuerungsschleifen und die Hauptströme von Materialien und Energie. Es wird zur Prozessanalyse, -planung und -optimierung verwendet.
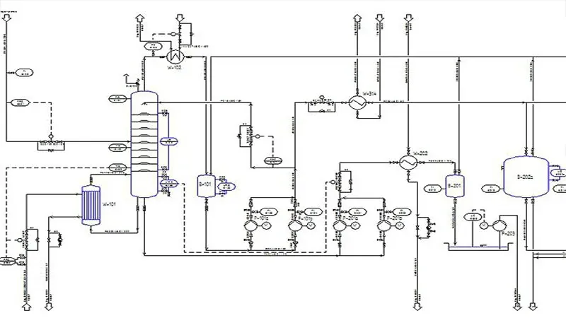
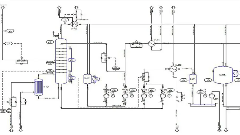
3. Rohrleitungs- und Instrumentierungsdiagramm (Piping and Instrumentation Diagram, P&ID)
Ein P&ID ist die detaillierteste Form eines Fliessschemas. Es zeigt sämtliche Rohrleitungen, Ventile, Instrumente, Steuerungseinrichtungen und deren Verbindungen. P&IDs werden für die Detailplanung, den Bau und den Betrieb von Anlagen verwendet.
Komponenten eines Fliessbilds
Ein Fliessschema besteht typischerweise aus mehreren wesentlichen Komponenten:
1. Symbole
Standardisierte Symbole repräsentieren die verschiedenen Geräte und Komponenten wie Pumpen, Ventile, Wärmetauscher, Reaktoren und Messinstrumente.
2. Verbindungen und Leitungen
Linien oder Pfeile zeigen die Verbindungen und Ströme zwischen den einzelnen Komponenten und geben die Richtung des Flusses an.
3. Beschriftungen und Notizen
Beschriftungen erklären die Symbole, Ströme und andere wichtige Informationen wie Temperatur, Druck, Flussraten und Materialeigenschaften.
4. Prozessschritte
Die einzelnen Schritte des Prozesses werden durch die Anordnung der Symbole und Verbindungen verdeutlicht, um den Ablauf verständlich zu machen.
Anwendungsbereiche von Fliessschemata
Fliessschemata finden in zahlreichen Industriezweigen Anwendung:
1. Chemische und petrochemische Industrie
In diesen Industrien werden Fliessschemata genutzt, um die Herstellung und Verarbeitung von chemischen Stoffen und Erdölprodukten zu planen und zu optimieren.
2. Lebensmittel- und Getränkeindustrie
Fliessschemata helfen bei der Darstellung und Optimierung von Produktionsprozessen in der Herstellung von Lebensmitteln und Getränken.
3. Pharmazeutische Industrie
In der Pharmaindustrie werden Fliessschemata verwendet, um Produktionsprozesse für Medikamente und andere pharmazeutische Produkte zu planen und zu kontrollieren.
4. Energie- und Umwelttechnik
Fliessschemata werden zur Darstellung von Prozessen in Kraftwerken, Abwasserbehandlungsanlagen und anderen umwelttechnischen Systemen eingesetzt.
5. Automobil- und Maschinenbau
In diesen Bereichen helfen Fliessschemata, Produktionslinien und automatisierte Systeme zu planen und zu überwachen.
Vorteile von Fliessschemata
Die Verwendung von Fliessschemata bietet zahlreiche Vorteile:
1. Übersichtlichkeit
Fliessschemata ermöglichen eine klare und verständliche Darstellung komplexer Prozesse, was die Analyse und Kommunikation erleichtert.
2. Effizienzsteigerung
Durch die visuelle Darstellung können Engpässe und ineffiziente Bereiche leichter identifiziert und optimiert werden.
3. Fehlervermeidung
Die detaillierte Planung und Darstellung helfen, potenzielle Fehlerquellen frühzeitig zu erkennen und zu beheben.
4. Dokumentation
Fliessschemata dienen als wichtige Dokumentation von Prozessen und Systemen, die für Schulungen, Wartungen und Sicherheitsinspektionen genutzt werden können.
5. Kommunikation
Fliessschemata bieten eine gemeinsame Basis für die Kommunikation zwischen verschiedenen Abteilungen, wie Produktion, Engineering und Management.
Fliessbilder: Erstellung und Software
Die Erstellung von Fliessschemata kann manuell oder mithilfe spezieller Software erfolgen:
1. Manuelle Erstellung
In der Vergangenheit wurden Fliessschemata oft manuell gezeichnet, was zeitaufwändig und fehleranfällig sein kann.
2. CAD-Software
Moderne CAD-Software (Computer-Aided Design) ermöglicht die Erstellung präziser und standardisierter Fliessschemata. Beispiele sind AutoCAD und MicroStation.
3. Spezialisierte Software
Es gibt auch spezialisierte Softwarelösungen, die sich auf die Erstellung und Verwaltung von Fliessschemata konzentrieren, wie z.B. Smap3D Plant Design.
Fazit
Fliessschemata sind ein unverzichtbares Werkzeug in der Prozessindustrie. Sie bieten eine klare und umfassende Darstellung von Prozessen und Systemen, die zur Planung, Optimierung und Überwachung verwendet werden. Durch den Einsatz moderner Software können Fliessschemata effizient erstellt und verwaltet werden, was zur Verbesserung der Effizienz, Sicherheit und Kommunikation in Unternehmen beiträgt.
