
SWOOD CAM.

Direkt auf die Maschine.
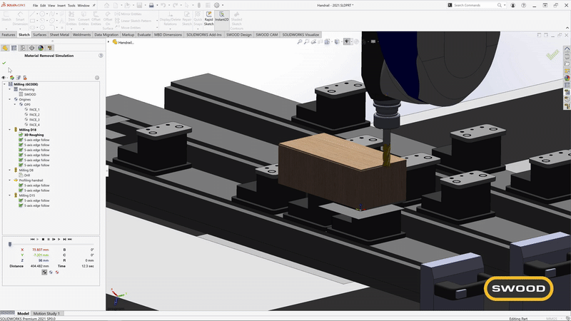
Mit SWOOD CAM entfällt der Umweg über externe CAM-Systeme: Werkzeugwege entstehen direkt aus dem 3D-Modell – präzise, automatisiert und vollständig in SOLIDWORKS integriert. Ob Bohrung, Fräsung oder Taschen – die Bearbeitungen werden kontextabhängig erzeugt und lassen sich über individuell konfigurierbare Regeln steuern. Die Anbindung an gängige Maschinenhersteller wie Homag, Biesse oder SCM erfolgt über anpassbare Postprozessoren. Dank Simulation und Werkzeugbibliotheken bleibt die Kontrolle jederzeit erhalten. Für Unternehmen, die Wert auf einen durchgängigen CAD-CAM-Prozess legen, bietet SWOOD CAM eine solide, zukunftsfähige Lösung – mit echtem Zeitgewinn und maximaler Prozesssicherheit.
Gute Gründe für
Durchgängige CNC-Automatisierung. Direkt aus dem 3D-Modell.
Maschinenlogik inklusive. Keine Nacharbeit in der Werkstatt.
Flexible Bauteil- und Materialverwaltung. Ideal für Varianten.
SWOOD CAM. Die Prozessvorteile.

Integriert und produktionsbereit.
Mit SWOOD CAM wird das 3D-Modell zur direkten Fertigungsgrundlage. Das CAM-Modul generiert automatisch Bearbeitungswege und sorgt für eine präzise Maschinenansteuerung. Mit SWOOD CAM entfällt der Umweg über externe CAM-Systeme: Werkzeugwege entstehen direkt aus dem 3D-Modell – präzise, automatisiert und vollständig in SOLIDWORKS integriert. Ob Bohrung, Fräsung oder Taschen – die Bearbeitungen werden kontextabhängig erzeugt und lassen sich über individuell konfigurierbare Regeln steuern.
- Automatische Feature-Erkennung direkt aus dem 3D-Modell.
- Werkzeug- und Maschinenverwaltung für gängige CNC-Maschinen.
- Simulation der Bearbeitungsabläufe direkt in SOLIDWORKS.
- Volle Unterstützung mehrerer Bearbeitungsebenen und simultaner Achsen.
- Verknüpfung mit SWOOD Design für eine durchgängige Datenkette.

Präzise und zeiteffizient.
SWOOD CAM unterstützt Sie mit innovativer Technologie für eine schnelle, qualitativ hochwertige Produktion. Konstruktionsdaten werden direkt an die Maschine übergeben. Holzspezifische Bearbeitungsstrategien helfen Ihnen, Stillstandzeiten und Fehler zu minimieren. Werkzeuge, Aggregate und die Bearbeitungs-Makro-Bibliothek werden in einer Maske abgebildet, die Sie per Drag-and-Drop speichern. Kombinieren Sie mehrere Bearbeitungsschritte unter einem Profil oder einer Bearbeitung und vereinfachen Sie so die Anwendung.

Kompatibel und schnittstellenoffen.
Die Anbindung an gängige Maschinenhersteller erfolgt mit anpassbare, Postprozessoren. Unterstützt werden unter anderem:
- Homag (WOOD WOP)
- HolzHer (NC-Hops)
- Biesse (NC-Hops und Biesse Works)
- IMA (IMA WOP)
- SCM/Morbidelli
- MKM
- MASTERWOOD
- MAKA

Zuschnittoptimiert verschachtelt.
SWOOD Nesting verwandelt Konstruktionen in effiziente Produktionsdaten – automatisch materialoptimiert und direkt aus dem 3D-Modell. Die Software analysiert alle Bauteile, verschachtelt sie optimal auf Plattenmaterial und berücksichtigt dabei Bearbeitungen, Abstände und Restplatten. Das Ergebnis: minimaler Verschnitt, maximale Ausnutzung und sofort einsatzbereite Daten für die CNC-Maschine. Auch komplexe Fräsungen oder Bohrbilder bleiben korrekt erhalten. Der gesamte Prozess läuft in der gewohnten CAD-Umgebung – schnell, sicher und nachvollziehbar. Für produzierende Betriebe ist SWOOD Nesting der Schlüssel zu mehr Wirtschaftlichkeit und Nachhaltigkeit im Zuschnitt.
- Infobroschüre „Digitalisierung im Holz- und Möbelbau“
Erfahren Sie, wie die Branchenlösung SWOOD holzverarbeitenden Unternehmen wie Schreinereien und Tischlereien eine durchgängige Prozesslösung bietet – von der Konstruktion bis zur Fertigung. - 5 Ansätze, wie Sie mit SWOOD Ladenbau-Projekte effizient umsetzen können
Präzision, Effizienz und Innovation sind wichtige Punkte, um sich vom Wettbewerb abzusetzen. Erfahren Sie im Blogbeitrag, wie SWOOD Sie darin unterstützen kann. - Kundenbericht „Goldbach Kirchner raumconcepte GmbH“
- Unternehmensbroschüre
Erstklassiger Service & Support inklusive.
Zertifizierter Schulungsanbieter
Ausgezeichneter Kundensupport
Innovative PLM-Beratung
Offizieller SOLIDWORKS Partner
Häufig gestellte Fragen.
SWOOD CAM stellt die Verbindung zwischen Konstruktion und Fertigung in holzverarbeitenden Betrieben her. Die Daten der mit SWOOD Design entworfenen Produkte werden über SWOOD CAM direkt an die Produktion übergeben.
SWOOD CAM wird dort eingesetzt, wo Holz verarbeitet oder individuelle Produkt aus Holz hergestellt werden. Schreiner, Tischler, Designer, Innenarchitekten, Möbelhersteller und Messebauer profitieren von der SWOOD CAM-Software.
Mit SWOOD CAM verbinden Sie Konstruktion und Produktion. Der Datenaustausch wird beschleunigt, Fehler vermieden und die Produktqualität wird verbessert.
Die Verschachtelung von Zuschnitten spart in der Produktion viel Material. Das Nesting-Modul von SWOOD CAM nutzen Sie für einen optimierten Ressourcen-Einsatz.

