CAE-Modell prüfen: Konvergenzprobleme nichtlinearer Analysen verstehen, Modellierungsfehler über Eigenfrequenzen erkennen.

Kennen Sie das? Sie haben mehr oder weniger mühevoll Ihre CAD-Daten in ein CAE-Modell z. B. in SIMULIA Abaqus überführt, die Geometrie bereinigt, das Modell aufgebaut, vernetzt, Steps und Lastfälle definiert usw. und können nun endlich Ihre nichtlineare statische Berechnung abschicken – und dann, kurz nach dem Anlaufen bricht Ihre Berechnung nach einigen erfolgreichen Iterationen ab.
Also, das ganze CAE-Modell (noch einmal) überarbeiten, Materialien, Geometrie, Randbedingungen, Kontakte, Kopplungen usw. kontrollieren – zur Sicherheit setzen Sie das anfängliche Lastinkrement herunter, und schicken die Rechnung erneut ab. Und, wieder Abbruch infolge von Konvergenzproblemen! Solche „Loops“ bis ein Modell endlich durchrechnet, können gerade für neue Simulationsingenieur:innen sehr frustrierend sein!
Nach über 15 Jahren Berechnungserfahrung, mit diversen Tools und Solvern habe ich dies gelernt:
Es ist wesentlich effizienter, ein Modell vor dem Berechnen gründlich zu kontrollieren, d. h. diverse Checks durchzuführen – bei komplexen Modellen, lohnt es sich immer lieber einen Tag extra für Checks zu investieren – als im Nachhinein viel mehr Zeit mit der Fehlersuche und diversen Testruns zu verlieren.
Aus eigener Erfahrung weiss ich sehr gut, wie schwierig es manchmal sein kann, insbesondere in statischen Analysen Konvergenzfehler zu finden. Diese treten beispielsweise auf, wenn sich etwas im Modell noch frei bewegen kann. Für den Solver könnte eine „freie Bewegung“ allerdings auch nur wenige tausendstel Millimeter gross sein.
Ein Beispiel aus meiner eigenen Arbeit.
Automotive: „Freie Kopplung im Fahrzeug-Sitzmodell“.
Damals nutzte ich SIMULIA Abaqus als Solver, für ein Fahrzeug-Sitzmodell. Unter einer Vielzahl von starren Kopplungen (Kinematic Coupling), die ich in Abaqus angelegt hatte, war eine nicht korrekt an zwei Seiten, sondern nur einseitig angebunden. Während der Berechnung konnte diese eine Kopplung also „hin und her wackeln“– Resultat: das Modell konvergierte zunächst scheinbar gut, brach aber dann wegen Konvergenzproblemen immer wieder ab, egal wie klein ich das anfängliche Lastinkrement auch wählte. Die Meldungen im Message-File waren zu diffus, um den Fehler zu finden. Der Lösung näher brachte mich erst eine konsequente Modell-Verkleinerung (Mini-Modell!) und die Eigenfrequenzanalyse.
Um Konvergenzprobleme bei nichtlinearen statischen Analysen besser zu verstehen, müssen wir kurz einmal „back to the roots“ – zur Grundgleichung der statischen FE-Analyse:
{F}: alle Knotenlasten und
{u}: alle Knotenverschiebungen in Ihrem CAE-Modell sowie
{K}: die Systemsteifigkeitsmatrix – hier gehen z.B. Geometrie und Material ein
Wie und wodurch entstehen denn da Konvergenzprobleme?
Es ist so: Die Berechnung muss mindestens mit einem kleinen Teilinkrement der Gesamtlast F konvergieren, also muss für mindestens ein sehr kleines Kraftinkrement, z.B. 0,1 % der Maximallast, die obige Gleichung erfüllt werden; anders formuliert:
Es muss immer einen eindeutigen Zusammenhang zwischen Last (Kraft oder Verschiebung) und Verschiebung geben. Eine „freie bzw. unkontrollierte Bewegung“, sprich Null-Steifigkeit, irgendwo in Ihrem CAE-Modell ist in der Statik nicht erlaubt.
Bei vielen Stabilitätsproblemen (Knicken, Beulen, usw.) kann es schon helfen, anstelle einer Kraft, erstmal eine Verschiebung vorzugeben; auch Federn und zeitweise aktive Randbedingungen, sowie Dämpfung können nützlich sein.
Aber die Frage bleibt: Wie finde ich Stellen im CAE-Modell, die Konvergenzprobleme verursachen?
Bevor ich hier auf die Modalanalyse eingehe, möchte ich Ihnen kurz meine bewährte allgemeine Checkliste vorstellen.
Check 1 – Geometrie von Parts und Assembly.
- Ist die Geometrie korrekt und auch sinnvoll vereinfacht worden? Muss wirklich jeder Radius und jedes Loch berechnet werden? Denken Sie daran, dass Sie pro Radius in der Regel 2 – 3 Elemente für die Vernetzung benötigen, was sich beispielsweise über eine Profillänge schnell auf über 100 Elemente und mehr, nur für diesen einen Radius, aufsummiert.
- Mit den Möglichkeiten der „Virtuellen Topologie“ können in Abaqus z.B. Teilungslinien für die Vernetzung entfernt werden.
Check 2 – Material, Sections, Zuweisung der Sections.
- Sind alle Materialien und Sections vollständig und korrekt definiert und auch der Geometrie richtig zugewiesen?
- Achten Sie auf die korrekten Einheiten in Ihrem Modell:
SI-Basiseinheiten, wie z.B. [mm], [s], [t] und davon abgeleitete Einheiten wie Newton [N=t*mm/s²] …
Check 3 – Vernetzungscheck.
- Haben Sie sinnvoll vernetzt; z. B. ausreichend fein in kritischen Bereichen (Einspannquerschnitte …), gröber an der Lasteinleitung?
- Sind die Elemente qualitativ gut genug, dass auch verformte Elemente noch akzeptable Ergebnisse liefern könnten?
- Kontrollieren Sie in jedem Fall „Warnings“ und „Errors“.
Check 4 – Load-Check: Lasten und Randbedingungen und Steps.
- In der Statik darf sich nichts frei bewegen; achten Sie also insbesondere bei den Randbedingungen darauf, alle möglichen Bewegungen einzuschränken. Denken Sie dabei nicht nur an Verschiebungen, sondern auch an mögliche Rotationen. Merke: im Raum haben Sie allgemein 6 Freiheitsgerade (3 Translationen und 3 Rotationen) und dies gilt für jedes Bauteil in Ihrem Assembly!
- Häufig ist es sinnvoll, mit einer kleinen Testlast anzufangen, z. B. im Step 1 nur „Schwerkraft“.
- Mit dem Color-Check lassen sich in Abaqus z.B. die Flächen mit einer Randbedingung oder Lastdefinition und vieles mehr farbig anzeigen und einfach visuell checken.
Check 5 – Interaktionen, also Kopplungen und Kontakte.
- Auch wenn alles gut aussieht, liegen hier in aller Regel die häufigsten Fehlerquellen.
- Regel: Abaqus berechnet immer zuerst Kontakt-Konvergenz und erst danach die Gleichgewichtsbedingungen!
Probleme entstehen z. B. durch:
- Doppeldefinitionen = „Over Constraints“, d. h. Knoten haben 2 oder mehr Bestimmungen zu „gehorchen“, z. B.
- globalen und lokalen Koordinatendefinitionen
- Kraft-Kopplung (Distributed Coupling) mit zusätzlichen Randbedingungen, z. B. U1 = 0
- Zwei oder mehr Kopplungen am selben Knoten
- Alles, was ungewollte „freie Bewegungen“ in einem Modell ermöglicht, z. B.:
- Der „Klassiker“: Fehlende Lagerungen oder Einspannungen
- Kontakte, die lastfrei nicht geschlossen sind, typisch z. B. ein Scharnier-Pin oder eine Schraube, die Bauteile verbinden, so dass sich Bauteile anfangs im Rahmen des Radialspiels von Pin oder Schraube bewegen können.
- Unvollständig oder falsch definierte TIE-CONSTRAINTS (= ideale Verklebungen bzw. Verschweissungen)
- Zwei oder mehr Kopplungen am selben Knoten
Bevor Sie das fertige und „gründlich durchgecheckte“ Modell abschicken, machen Sie bitte erst einmal nur einen Data-Check und kontrollieren Sie gründlich (1) Fehler (ERRORS), (2) Warnungen (WARNINGS) und (3) ERROR/ WARNING – Sets im Job-Monitor bzw. in der Ergebnisdatei.
Check 6 – DATA-Check (→ *dat).
Dieser läuft nur durch, wenn Ihr CAE-Modell „rechenfähig“, d. h. für den Solver vollständig und eindeutig definiert ist.
- Den Data-Check macht Abaqus standardmässig immer vor der eigentlichen Berechnung.
- Es wird getestet, ob alle für den Solver erforderlichen Modelldaten vorhanden sind, d. h. ob das CAE-Modell vollständig und eindeutig definiert ist.
- Was viele nicht wissen, ist, dass Abaqus während des Datachecks bereits erste Daten in die Output-Database (*odb) – also die Ergebnisdatei geschrieben hat, nämlich u.a. Geometrie und Fehlersets, die Sie sich über die Display-Groups auch anzeigen lassen können.
Achtung.
Ein erfolgreicher Datacheck bedeutet nur, dass ein Modell lauffähig ist. Es können aber trotzdem noch Fehler im Modell sein, z. B. falsch definierte/ unzureichende Randbedingungen und Kontakte.
Nur wie finde ich solche Fehler?
Anwendungsbeispiel „Druckbehälter“.
Als Beispiel nehmen wir uns einen Druckbehälter aus den SOLIDWORKS Simulation-Schulungen, siehe Abbildung 1.
Bei diesem Behälter sollen für erste CAE-Berechnungen alle Bauteile (Rohrflansche, Stützen usw.) ideal verklebt bzw. verschweisst, also mit TIE-Constraints angebunden sein.
Mit Hilfe einer Modalanalyse, die rein linear ist und daher auch sehr schnell rechnet, können Sie – gerade auch bei fehlerhaften CAE-Modellen (Datacheck muss durchgelaufen sein!) – alle Eigenfrequenzen und damit die Eigen-Bewegungsmoden des Systems sehen – vor allem auch die unerwünschten.
Für die Modalanalyse müssen Sie im Step „Linear Pertubation / Frequency“ angeben, wie viele Eigenfrequenzen Sie berechnen wollen z.B.: die ersten 10. Beachten Sie: nichtlineare Features werden nicht berücksichtigt; kinematische Kopplung oder Tie-Constraints sind erlaubt.
Fehlertyp 1. Bauteile, die nicht gelagert, bzw. nicht richtig verbunden sind.
Beim Anzeigen der Eigenfrequenzen fallen sofort die „wegfliegenden Bauteile“, also die nicht angebunden bzw. nicht korrekt gelagerten Bauteile auf, siehe Abbildung 2.
Nutzen Sie die automatische Kontaktsuche, um alle Kontaktpaarungen zu finden und automatisch Tie-Constraints zu erzeugen: Mit dieser Funktion werden von Abaqus zunächst alle Kontaktpaarungen nach voreingestellten Kriterien erkannt und aufgelistet, wobei gleichzeitig Sets bzw. Surfaces angelegt werden; auch die Blechdicken der Schalenbauteile werden berücksichtigt: Die gefundenen Kontakt-Paare können Sie dann per Selektion und Klick einfach auf Tie-Constraint umstellen.
Fehlertyp 2. Fehlende Tie-Constraints zwischen Baugruppen, Lagerung ist korrekt.
Nehmen wir jetzt den schwierigeren Fall, dass Teile zwar korrekt gelagert, aber nicht richtig miteinander verbunden sind, wie hier z.B. die beiden Behälterhälften – deutlich zu erkennen an den farblich verschobenen Bereichen, siehe Abbildung 3.
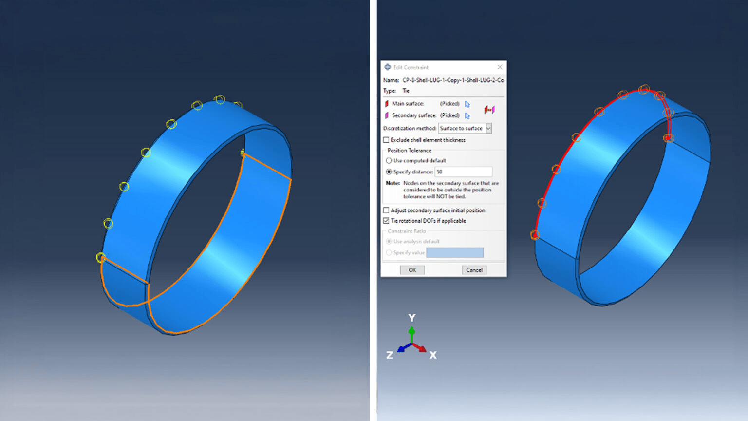
Fehlertyp 3. Falsch definierte Tie-Constraints, z.B. Sets und Surfaces inkorrekt.
Auch der schwierigste Fall wird von der Modalanalyse erfasst: nämlich dann, wenn alle Lagerungen und Tie-Constraints vorhanden sind, aber Fehler in der Definition der Tie-Constraints selbst vorliegen, weil z.B. ein Tie-Knotenset nicht komplett ist. An diesen Stellen zeigen sich in der Modalanalyse unerwünschte Bewegungsmoden, die sich in den Eigenmoden widerspiegeln.
Diese fehlerhaften Eigenmoden zeigen, dass der Tie-Constraint selbst zwar funktioniert, aber nicht korrekt definiert ist. Bei der Kontrolle des Tie-Knotensets fällt auf, dass dieses nur Knoten der oberen Rohrhälfte beinhaltet (rote Linie in Abbildung 5/ rechts), der untere Teil des Rohres konnte sich daher frei verformen, siehe Abbildungen 4 und 5.
Fazit.
Mit der Modalanalyse haben Sie eine robuste Methode und einen schnellen Check, um Modellierungsfehler im CAE-Modell, wie beispielsweise fehlerhafte Lagerungen und nicht oder falsch angebundene Modellbereiche, zu finden und so fehlerhafte Ergebnisse und Konvergenzprobleme effizient zu vermeiden.
Zum Schluss noch zwei Tipps:
- Auch bei komplexen Modellen mit sehr vielen Tie-Constraints lassen sich Modellierungsfehler schnell lokalisieren, indem Sie farbige Verschiebungsdarstellungen der Eigenmoden in Kombination mit einer hoch skalierten Verformung nutzen.
- Auch bei dynamischen Modellen, mit implizitem oder explizitem Solver, hilft die Modalanalyse unzureichend oder falsch definierte Tie-Constraints zu finden.







